一.小麦赤霉病流行现状
小麦赤霉病是由禾谷镰刀菌、黄色镰刀菌等真菌引起的一种世界性小麦病害,多发生在气候温润多雨的的国家和地区(亚洲、北美洲等),发生、流行主要取决于适宜发病的暖湿气候条件,会造成小麦减产、品质劣变、籽粒毒素(DON)污染。
据报道,2016年夏季麦收季节,江苏、安徽、湖北等地连续阴雨,赤霉病发生情况严重:江苏徐州:预计减产2成,赤霉病严重,不完善粒预计在25%左右;安徽亳州:赤霉病、芽麦严重,预计减产2成,不完善粒达25%;湖北随县:不完善粒超标,赤霉病发生;苏南苏中:赤霉病发生、芽麦可达20-30%。
二.食物链中的呕吐毒素
脱氧雪腐镰刀菌烯醇(Deoxynivalenol,DON),俗称“呕吐毒素”(vomitoxin),它是禾谷镰刀菌和黄色镰刀菌等真菌侵染谷物后所产生的次级代谢产物,是赤霉病小麦中最主要的真菌毒素。
赤霉病小麦中呕吐毒素DON含量的变化进程
小麦籽粒中的呕吐毒素DON
1、小麦制品中的呕吐毒素DON
呕吐毒素主要分布在小麦籽粒中的皮层部位,小麦经过初期加工后,毒素主要转移至麸皮中,因此麸皮即成为小麦初加工产品中最易被DON污染的基质;面粉中虽然呕吐毒素DON含量低,但污染范围广。
百奥明饲料公司对2012年市场中31份麸皮样品分析,发现其中呕吐毒素DON含量最高达5777 μg/kg,平均含量为997 μg/kg。
王淞等对我国山东、河北、吉林等10个地区小麦粉中呕吐毒素污染情况进行了调查,发现样品呕吐毒素DON检出率为30%,最高含量为862 μg/kg,未超过国家标准限量规定,但呕吐毒素DON的污染较为广泛,且存在一定的膳食暴露风险。
2、面条中的呕吐毒素DON
朱惠扬(2013)对广州市农贸市场和超市中面粉及其加工食品进行采样检测。结果检测100份样品,呕吐毒素DON总检出率为71%,平均含量为49.5 μg/kg;其中面条中呕吐毒素DON最高含量达920.1 μg/kg,存在较高膳食暴露风险。
3、发酵食品中的呕吐毒素DON
食品在发酵过程中,由于合适的温湿度条件,容易被真菌毒素污染。
吴静(2013)研究了普洱茶发酵中真菌毒素的污染情况,发现所检样品中有38%的样品呕吐毒素DON含量超标(1 mg/Kg),且有27%的样品超标2倍以上;酿酒过程中,呕吐毒素会在浸泡、发芽、烘干、发酵的过程中产生,Schwarz(1995)发现与原始大麦样品相比,发酵五天后的麦芽中呕吐毒素DON含量增加了18-114%;Zachariasova(2012)采用Q-E测定制酒过程中呕吐毒素DON侵染的状况,结果显示在芽麦和啤酒中 呕吐毒素DON的含量为5.6-139 μg/kg。
4、饲料及其原料中的DON
三.呕吐毒素的危害
1、呕吐毒素DON对谷物的危害
呕吐毒素DON会造成谷物产量严重损失、品质下降、毒素污染。
2、呕吐毒素DON对人和动物的危害
人误食含有呕吐毒素DON的食物后, 常会引起四肢无力、头昏、发热、腹胀、腹泻和呕吐等症状;猪对呕吐毒素DON最敏感,饲料中还有1-2ppm的呕吐毒素DON即可引起猪中毒;猪食用含有呕吐毒素DON的饲料后会引起厌食、呕吐、肠出血、肺部出血,对怀孕母猪甚至会引起流产;动物对呕吐毒素DON的敏感性:猪>小鼠>大鼠>家禽≈反刍动物;雄性>雌性;幼畜> 成年畜。
3、呕吐毒素DON的一般毒性
呕吐毒素DON在欧盟分类标准中为三级致癌物,虽不及T-2毒素的毒性强烈,但因其污染率和污染水平均居单端孢霉烯族毒素之首,并常与其他真菌毒素协同作用于人体,产生广泛的毒性效应,如急性毒性、慢性和亚慢性毒性、细胞毒性、免疫毒性等多种毒性作用。
呕吐毒素DON急性中毒症状一般表现为站立不稳、反应迟钝、嗜睡、食欲丧失、呕吐、腹泻等;慢性毒性则表现为肝脏、肾脏、胃肠道等脏器损伤、体重严重下降、出现免疫功能障碍和生殖功能障碍;致吐作用:呕吐是人和动物呕吐毒素DON中毒最主要的症状,其中猪的致吐作用最明显,约为其他动物的100-200倍;致吐机理主要是呕吐毒素DON对粘膜以及神经系统的刺激作用。
4、呕吐毒素DON的细胞毒性
呕吐毒素DON对原核细胞和真核细胞都存在明显的毒性作用。
原核细胞:一是通过渗透磷脂双层,作用于亚细胞水平;二是通过与细胞膜相互作用;三是通过自由基介导的脂质过氧化作用。真核细胞:呕吐毒素DON毒素可结合到真核生物核糖体60s亚基并干扰肽基转移酶的活性,抑制蛋白、DNA、RNA合成,抑制线粒体功能、影响细胞分裂和细胞膜功能。
5、呕吐毒素DON的免疫毒性
呕吐毒素 DON 毒素通过改变宿主抵抗力和体液细胞调解反应,改变血清 IgA 水平、细胞因子表达,引起淋巴组织的细胞凋亡;小鼠饲喂含有呕吐毒素DON的饲料,会呈现出和人类肾小球肾炎相似的病状,即IgA肾病;呕吐毒素DON可使血清中IgA和 IgE 含量升高。
6、呕吐毒素DON的“三致”作用
当前国内外对呕吐毒素DON毒素致突变、致畸和致癌作用的研究结果并不一致,大多数研究结果表明该毒素具有胚胎毒性和致畸性,可能是一种潜在的致癌物质。
用呕吐毒素DON毒素纯品做Ames实验、诱导细胞染色体畸变实验等,均显示呕吐毒素DON会引起突变和致畸;有关呕吐毒素DON毒素与关节软骨病变及恶性肿瘤的亚慢性实验研究中证实,呕吐毒素DON可以导致实验动物软骨损伤;1993年,国际癌症研究中心(IARC)认为“目前还没有充分的动物实验证据说明DON毒素具有致癌性”,因此将其归为第三组即“对人类不产生致癌性”。
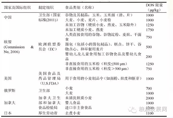
7、呕吐毒素的限量标准
世界各国对小麦中呕吐毒素DON的限量标准
四.呕吐毒素消减技术
1、物理消减法
谷物清理:去杂去石、风选、色选、比重分选、漂洗、浸泡;谷物加工:碱性溶液润麦、分层碾磨、制粉;面制品加工:碱水和面、高温蒸煮、面包烘焙、煎炸;吸附剂:铝硅酸盐、活性炭、高分子聚合物等;射线辐照:紫外线、60Co-γ射线、电子束;热处理:微波干燥、过热蒸汽处理、挤压膨化处理等。
清理和浸泡对小麦中呕吐毒素DON的影响
研磨制粉对小麦中呕吐毒素DON的影响
面制品加工对呕吐毒素DON的影响
面条加工过程对呕吐毒素DON的影响
辐照——60Co-γ 射线
辐照——电子束
电子束辐照是利用电子加速器产生的低能或高能电子束射线对物质进行处理的方法。
其作用方式有两种:一是通过高能脉冲直接穿透对象,破坏其中活体生物细胞内DNA,如利用电子束射线杀灭肉制品或谷物中的微生物或病虫;二是利用发出的射线间接与水分子反应,产生H•、•OH 等活性自由基,自由基再与对象发生化学反应。
热处理
加热处理是一种比较常见的杀菌脱毒方法,包括烘烤、油炸、过热蒸汽处理、挤压、微波处理等。
Kottapalli等(2006)研究表明,热水处理可以减少谷物中DON毒素的含量,但处理效果同时还受谷物颗粒大小或密度变化的影响;Samar 等(2007)的研究表明受真菌毒素污染的小麦面团在169℃、205℃和243℃三个温度下油炸后,DON的含量分别降低 28%、21%和 20%;Pronyk(2006)采用过热蒸汽经过185℃处理6min可使小麦中DON毒素含量降低52%;Bong Joo Park(2008)采用微波辅助等离子体作用于真菌毒素,结果显示5s内可将DON完全降解。
2、化学降解法
碱性化:DON在碱性条件下会打开C-12,13位的环氧基,通过醇醛缩合反应形成内酯结构,从而降低毒性。
氧化:臭氧、双氧水等氧化剂可以改变DON的分子结构,从而改变其生物活性;臭氧易攻击DON分子结构中C-9、10位的双键,在此结构上加上两分子的氧,从而降低其毒性。
化学试剂:碳酸钠(Na2CO3)、碳酸氢钠(NaHCO3)、亚硫酸氢钠(NaHSO3)和焦亚硫酸钠(Na2S2O5)等化学试剂可以降解DON,使其结构发生变化;如NaHSO3和Na2S2O5可以将DON转化成毒性较低的磺化-DON。
1)、化学试剂
含有呕吐毒素DON的发霉玉米在室温下经过氨水溶液处理1h、18h,其呕吐毒素DON含量分别降低9%和85%(Young,1986);谢茂昌等(2000)对Na2CO3、NaHSO3、H2O2等化学试剂的DON毒素脱除效果进行了比较分析,结果发现,对麦粒的脱毒效果以0.1mol/L的Na2CO3为最好,毒素去除率平均为83.9%;其次是1%的NaHSO3,毒素去除率平均为69.9%;4% H2O2的毒素去除率最低,平均为45.1%;室温条件下,采用2%的抗坏血酸处理24h,可以使小麦中的DON含量降低50% (Young,1986)。
2)、臭氧
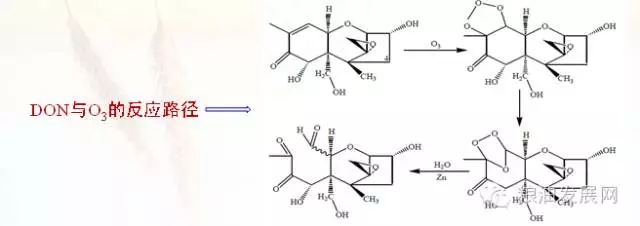
臭氧可以氧化降解呕吐毒素DON,改变其分子结构,从而降低其毒性。
臭氧首先在呕吐毒素DON结构中的C-9和C-10双键上加入三个氧原子,生成过氧化物,过氧化物不稳定,发生异构化生成五元环化合物,然后在Zn的作用下发生水解,五元环化合物的C-O键和O-O键断裂,最后在C-9和C-10位上分别形成醛基和羰基,分子的其他部分没有改变。
臭氧降解对面条品质的影响
经过臭氧处理30 min和60 min后面粉和面条的白度、面团稳定性、小麦淀粉的峰值粘度都有一定程度的提高;经过臭氧处理的面条具有更强的韧性、弹性和耐咀嚼性,然而,粘度特性却很低;经过臭氧处理的面粉制作的面条可以在很大程度上延缓微生物的生长和面条的褐变。
3、生物脱毒法
应用微生物竞争来抑制真菌毒素、采用发酵工程技术降解真菌毒素、微生物降解真菌毒素、利用酶降解真菌毒素。生物脱毒作用基团:C-12,13环氧基团、C-3羟基等生物脱毒作用机理:水解作用、水合作用、糖苷化反应、异构化作用等。
一、呕吐毒素荧光定量检测试纸条性能
1、 灵敏度:25ng/mL;
2、 定量线性范围:50.0ng/mL - 5000.0 ng/mL;
3、样品前处理时间:8min;
4、检测时间:10min;
5、准确度:添加回收率为80%-125%;
6、 特异性:在1000 ng/mL浓度水平下与其它真菌毒素无交叉反应;

二、呕吐毒素荧光定量检测卡样品前处理过程
三、呕吐毒素荧光定量检测卡检测过程操作示意图
四、呕吐毒素检测仪结果判读和输出
呕吐毒素荧光定量检测卡采用便携式呕吐毒素检测仪进行读数,使得检测结果更加准确、客观,避免人为的误判。