400-0532-025

中文English

云开体育app官网

行业资讯

首页 > 动态资讯 > 行业资讯 > 山东2018年不合格饲料...

山东2018年不合格饲料企业:70%霉菌毒素超标和30%添加禁用药物(附不合格饲料企业详细名单)

时间:2019-06-27来源:飞测生物点击量:

(本文转载自由中国饲料行业信息网)


前不久,山东省畜牧兽医局通报了2018年本省饲料企业质量抽检情况,小编对通知进行了梳理,整理出如下要点:

  

一、抽检合格率

1、抽检总合格率:93%,与去年同期相比下降2.5%,没有抽检莱芜市,重点是淄博、烟台和威海3市没有检出不合格产品;

2、按地市统计:16市462家饲料企业,其中临沂不合格企业最多,占31.7%;其次是德州、聊城,分别占14.3%和11.1%;泰安和日照位列第四和第五;

  

二、不合格问题统计:

1、七成饲料卫生指标不合格,最严重的是黄曲霉毒素B1超标

饲料卫生指标不合格产品45批次,占全部不合格产品批次的69.2%,包括:28批次黄曲霉毒素B1超标、7批次铬含量超标、6批次玉米赤霉烯酮超标、3批次伏马毒素超标、2批次沙门氏菌超标,其中一个批次产品黄曲霉毒素B1和伏马毒素都超标;

2、三成饲料中添加禁用药物,主要是金霉素和土霉素违规添加较多

饲料中禁用药物指标检出不合格20批次,占全部不合格产品批次的30.8%,包括:16批次金霉素、4批次土霉素、1批次喹乙醇超标,其中一个批次产品土霉素和金霉素都超标;

3、两批次肉粉等动物源性饲料都检出沙门氏菌,说明该单一饲料生产用的原料不够新鲜,或者生产、仓储过程中出现污染问题;

4、部分配合饲料、浓缩饲料营养指标中蛋白含量低于标准下限要求,部分中小企业生产的复合预混合饲料营养指标含量超标或严重不足,涉嫌故意少投料、低限投料等违法问题。

  

三、2018年省局发函查处的46批次不合格产品

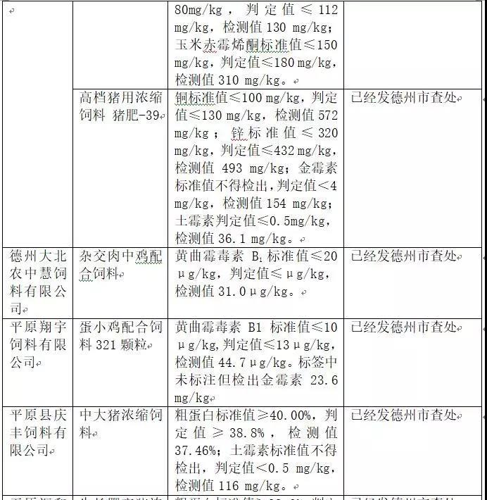
2018年山东省发函查处的46批次产品不合格项目主要为黄曲霉毒素B1、金霉素、土霉素、重金属等问题,详情如下:

1、黄曲霉毒素B1超标:23批次,涉及肉鸡料、鱼虾料、鸭料、仔猪料、母猪料、蛋鸡料、特种动物料等均有检出;

2、伏马毒素超标:3批次,涉及小猪料和哺乳母猪料;

3、玉米赤霉烯酮毒素超标:2批次,主要涉及猪料;

4、违规使用金霉素:7批次,涉及鸭料、肉鸡料、蛋鸡料、猪料等;

5、违规使用土霉素:6批次,涉及猪料、鸭料等;

6、沙门氏菌超标:一款猪肉粉和鸡肉粉沙门氏菌超标;

7、重金属检测超标:检测出部分饲料铜、锌、铬等重金属超标;

8、粗蛋白低于标准值:两款猪料粗蛋白低于标准值。

  

四、2019年5月省局发函查处的17批次不合格产品

2019年5月山东省发函查处的17批次产品不合格项目包含8批次金霉素超标,5批次黄曲霉毒素B1超标,3批次玉米赤霉烯酮超标以及喹乙醇超标。

  

附:关于2018年农业农村部饲料质量安全监督抽检涉及山东情况的通报

关于2018年农业农村部饲料质量安全监督抽检涉及山东情况的通报

各市农业农村局(畜牧兽医局):

2018年,农业农村部办公厅印发《全国饲料质量安全监管工作方案》(农办牧[2018]21号),全面推行饲料企业监督检查和产品抽样检测联动,推动提升动物性产品质量安全水平。结合农业农村部办公厅《关于2018年全国饲料质量安全监测结果的通报》(农办牧[2019]42号),现将2018年农业农村部饲料监督抽检涉及我省不合格产品和查处情况通报如下:

一、基本情况

农业农村部2018年共随机监督检查我省16市(没有莱芜)462家饲料生产企业,占全省饲料生产企业总数的25.3%;随机抽检饲料样品905批次,检测出不合格饲料产品63批(65次)(淄博、烟台、威海3市没有检出不合格产品),合格率为93.0%,低于全国抽检平均水平合格率0.2个百分点,比2017年全省饲料抽检合格率95.5%下降2.5个百分点,与2018年省级饲料监督抽检(抽检饲料产品698批,合格650批)合格率93.1%基本持平,比较全面反映出我省饲料质量安全状况总体处于较好水平。

不合格产品共涉及饲料生产企业39家(附件1),不合格产品企业3家以上的市有临沂、德州、聊城、泰安、日照5市,其中:临沂市共有10家企业20批次产品不合格,占全部不合格产品总数的31.7%;德州市共有6家企业9批次产品不合格,占全部不合格产品的14.2%;聊城市共有5家企业7批次产品不合格,占全部不合格产品的11.1%;泰安市共有4家企业5批次产品不合格,占全部不合格产品的7.9%。

二、不合格产品问题分析

全省63批(65次)不合格饲料产品中,饲料卫生指标不合格产品45批次,占全部不合格产品批次的69.2%,包括:28批次黄曲霉毒素B1超标、7批次铬含量超标、6批次玉米赤霉烯酮超标、3批次伏马毒素超标、2批次沙门氏菌超标,其中一个批次产品黄曲霉毒素B1和伏马毒素都超标;饲料产品中禁用药物指标检出不合格20批次,占全部不合格产品批次的30.8%,包括:16批次金霉素、4批次土霉素、1批次喹乙醇超标,其中一个批次产品土霉素和金霉素都超标。检测报告中发现的不合格问题及原因分析如下:

(一)配合饲料、浓缩饲料中安全卫生指标不合格问题较多。一方面,由于2018年5月1日起国家实施新的《饲料卫生标准(GB10378)》,一些企业标准和生产配方更新不及时,导致商品饲料中霉菌毒素和铬、铜、锌等卫生指标不合格的较多;另一方面,反映饲料生产企业型式检验不足,对原料中霉菌毒素控制不力。

(二)配合饲料中违法添加金霉素、土霉素等药物问题突出,喹乙醇超标问题得到有效遏制。有些企业饲料产品标签上未标注添加药物,但在实际生产中违法添加药物;有些饲料产品添加药物的剂量明显超过规定限量数倍,说明饲料中减抗、限抗确有必要,且空间很大。

(三)共两批次肉粉等动物源性饲料都检出沙门氏菌,说明该单一饲料生产用的原料不够新鲜,或者生产、仓储过程中出现污染问题。(沙门氏菌是人和动物的重要致病菌,也是饲料卫生标准和食品卫生标准严格控制的指标)

(四)部分配合饲料、浓缩饲料营养指标中蛋白含量低于标准下限要求,部分中小企业生产的复合预混合饲料营养指标含量超标或严重不足,涉嫌故意少投料、低限投料等违法问题。

三、不合格产品查处情况

2018年,省局及时将收到的不合格饲料产品检测报告46批次(附件2)以督办单形式交各市饲料行政管理部门进行查处。截止2019年6月初,除德州市8批次、临沂市2批次尚未完成查处工作外,其他36批次全部查处完毕,其中对济南富田本富达饲料有限公司等13家企业21批次不合格产品共计罚款75.4206万元(其中,执行罚款2万元以上的企业有6家:济南富田本富达饲料有限公司罚款46.9万元、山东海威生物科技有限公司罚款4.8万元、成武中慧饲料有限公司罚款4.4万元、莘县三磊饲料有限公司罚款3万元、潍坊天合饲料有限公司嘉祥分公司罚款2.6万元、东营和美饲料有限公司罚款2万元)。涉及青岛品品好粮油有限公司等13家企业17批次不合格产品(附件3),省局已于2019年5月将检测不合格报告转到所在市,目前有关市正在积极开展查处工作。

四、后续工作要求

(一)尽快完成对不合格饲料产品的查处工作。涉及市要及时查处、下架封存涉案企业相关批次不合格产品。省局确定将2018年度内抽检3批次以上不合格产品的山东海威生物科技有限公司、临沂济泰饲料有限公司、莘县鑫利农生物科技有限公司3家企业列为省级重点监控企业。近期,省局将对各地不合格产品查处情况进行重点跟踪督查,对查处缓慢的市地发函督办。

(二)各市要结合2019年省、市级饲料监督抽检计划,以及我省饲料生产企业分级管理、“双随机一公开”检查等要求,加强对不合格产品相关企业和不合格产品问题发生较多饲料品种(配合饲料、浓缩饲料)的抽检和查处力度。

  

附件1:2018年农业农村部饲料监督抽检涉及我省不合格产品市地分布

附件2:2018年省局发函查处的46批次不合格产品情况

附件3:2019年5月省局发函查处的17批次不合格产品名单

  

 山东省畜牧兽医局

 

  2019年6月11日

 

  •  可往下滑动查看哦!


2018年农业农村部饲料监督抽检涉及我省不合格产品市地分布2018年省局发函查处的46批次不合格产品情况12018年省局发函查处的46批次不合格产品情况22018年省局发函查处的46批次不合格产品情况32018年省局发函查处的46批次不合格产品情况42018年省局发函查处的46批次不合格产品情况52018年省局发函查处的46批次不合格产品情况62018年省局发函查处的46批次不合格产品情况72018年省局发函查处的46批次不合格产品情况82018年省局发函查处的46批次不合格产品情况92018年省局发函查处的46批次不合格产品情况102018年省局发函查处的46批次不合格产品情况112019年5月省局发函查处的17批次不合格产品名单12019年5月省局发函查处的17批次不合格产品名单2


关于飞测 

云开体育app官网是一家致力于食品安全与动物疾病领域快速检测技术和产品开发的国家级高新技术企业。自主开发的荧光定量FPOCT快速检测技术平台,具有灵敏度高、定量范围宽、准确度高、稳定性强、操作快速简便等优点,正逐步替代胶体金试纸条和酶免试剂盒等传统快速检测产品,引领国内食品安全和动物疾病快速检测从粗略定性到准确定量的升级换代。

返回新闻列表