400-0532-025

中文English

云开体育app官网

飞测资讯

首页 > 动态资讯 > 飞测资讯 > 又见瘦肉精,给宝宝买...

又见瘦肉精,给宝宝买肉怎么选才安全?

时间:2021-03-16来源:飞测生物点击量:

  在刚刚结束的 315 晚会上,曝光了一个食物安全问题 —— 瘦肉精。

  根据央视曝光:河北沧州一大型养羊基地,在饲养过程中添加瘦肉精,已经有十年之久。


云开体育app官网


云开体育app官网

  图片来源:315 晚会截图

  该地所出产的羊肉被销往无锡、天津、河南等多个地区。

  其实,瘦肉精不是什么新鲜词儿,2011 年 3 月 15 日,央视新闻就曾曝光过服用瘦肉精的「健美猪」。

  瘦肉精到底是什么?对人体又什么危害?如何挑选安全健康的肉类?

  什么是瘦肉精?

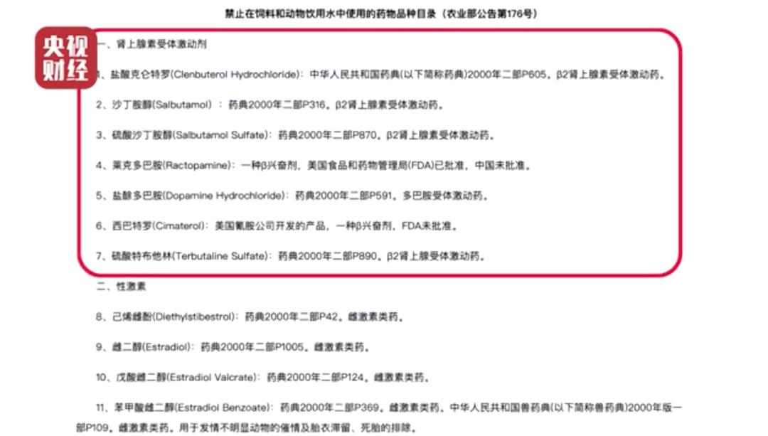
  瘦肉精的学名叫做「β2 肾上腺素受体激动剂」,它是一大类药的总称。

  「第一代瘦肉精」包括克伦特罗(clenbuterol)和沙丁胺醇(Salbutamol)等;「第二代瘦肉精」包括莱克多巴胺(Ractopamine)等。

  不管是第几代,发挥作用的方式是相同的——那就是激活 β2 肾上腺素受体,达到让牲畜心率加快,体温上升,从而实现「增肌减脂」的目的。

  哪些肉里可能含有「瘦肉精」?

  为什么会有?

  之前偷偷用「瘦肉精」比较多的是猪肉和牛肉,但由于监管更严格,近年来已经很少听到这类案例了。

  瘦肉精用于畜牧业是在上世纪末,人们发现这类物质能够增加猪,牛,羊等牲畜的瘦肉率(增加肌肉含量,减少脂肪含量),而吃了瘦肉精的动物,相应食量也会减少,降低饲料的成本。从此这类物质就被大量应用,用来给畜肉增产。

  除了猪牛羊肉以外,鸡肉也可能会在养殖过程中用到,但会很少,因为鸡肉的瘦肉率已经很高。而瘦肉精对鱼的作用并不大,而且水生动物也不太容易用药。

  吃含有瘦肉精的肉

  会对人体有什么危害?

  被喂了瘦肉精的动物,无论多少,体内都会有一定的残留。

  如果我们吃到的肉内,还残留着较高剂量的瘦肉精,那可能会引起急性中毒症状,具体症状包括:恶心、头晕、肌肉颤抖、心悸、血压上升等。


云开体育app官网

  翻看近几年的新闻,发生的集体「瘦肉精」中毒的事件不在少数:

  2006 年 3 月东莞一家六口喝猪肺汤后发生瘦肉精中毒,其中一人死亡。

  2006 年 9 月是上海市连续发生多起因食用猪内脏、猪肉导致的瘦肉精中毒事故,涉及 9 个区,300 多人。

  2012 年 8 月,湖南省卫生厅通报过一起集体食物中毒事件,中毒的 85 人均食用了含有瘦肉精的牛肉

  由于瘦肉精在动物内脏中有蓄积作用,因此对于常吃内脏的中国人来说,特别是对于肝脏中的营养有需求的宝宝,危害还要更大一些。

  小孩子对药物就会更敏感,摄入比成人更低的剂量,也可能会表现出中毒症状。

  对于「瘦肉精」

  国家是怎么规定的?

  在我国,饲料中只要添加瘦肉精,就是非法添加物。

  我国在 1997 年就发文,禁止瘦肉精在饲料和畜牧生长中使用。

  2014 年 8 月 13 日,中国开始禁止从六家美国肉类加工厂和六家冷库进口猪肉,以实施瘦肉精使用禁令。


云开体育app官网

  「第一代瘦肉精」从上世纪末开始广泛在畜牧业使用,但食用这些肉类的人群,很多出现了四肢颤抖,恶心头晕,心悸等中毒症状,严重的甚至会因为心跳骤停导致昏迷或死亡。

  正因为这些严重的中毒案例,目前世界上绝大部分国家都严格禁止畜牧业使用「第一代瘦肉精」。

  对于「第二代瘦肉精」—— 莱克多巴胺(Ractopamine)来说,各个国家的法规对此态度不同。

  美国 FDA 认为这种瘦肉精相对毒性低一些,且在动物体内代谢速度很快,在限量范围内可以保证安全性,因此只是限定了残留量。目前世界上只有美国、加拿大、墨西哥等少数国家和地区允许它合法使用。

  但包括中国、欧盟在内的大部分国家认为目前的毒理数据还无法确保安全,因此严格禁止使用。

  尽管如此,在利益的驱使下,还是有部分黑心养殖户,会偷偷使用「瘦肉精」。

  市场上的肉还能吃吗?

  如何鉴别「瘦肉精问题肉」?

  不要买来路不明的、特别是低于市场价的肉类。

  建议可以去比较信得过的超市买肉,或者尽量买大品牌、品质有保证的肉。这些渠道的肉类为了确保品质,往往要进行瘦肉精的批次检验。

  2019 年 5 月长春开始执行的《长春市肉品管理条例》将药物残留、瘦肉精列入肉品检验必检项目,消费者购买时可以向卖家要检测报告。

  目前有些超市会把兽药检验记录表贴在超市的墙上,也有些会提供可追溯标签(或者二维码之类),通过标签可以追溯到具体批次的瘦肉精检测结果。买这样的肉类就可以放心很多了。

  上海飞测生物基于荧光定量快速检测技术平台,推出兽药残留快速检测仪,可快速测定饲料、肉品。乳品中兽药残留含量,适用于各饲料加工企业。养殖企业、农贸市场及政府相关监管部门。

返回新闻列表